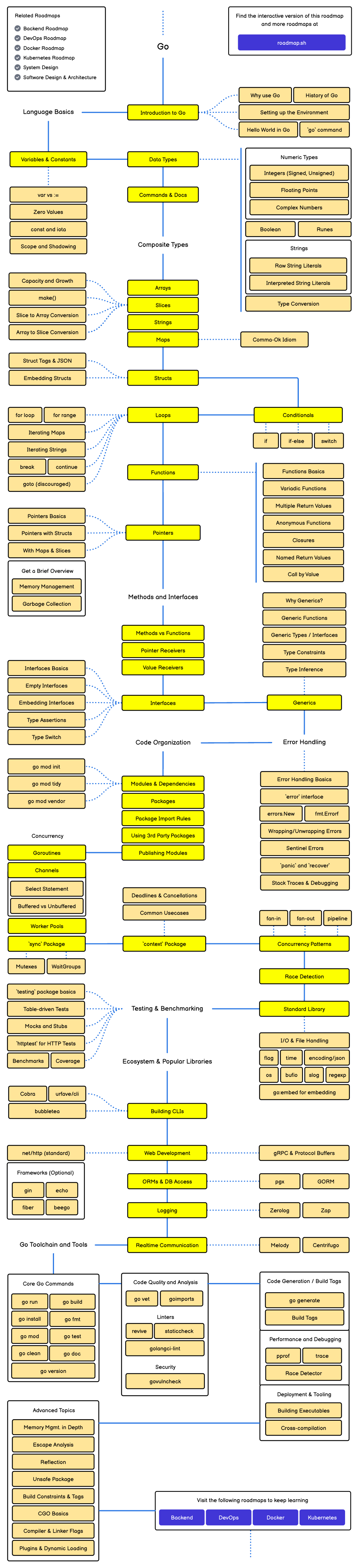
Step by step guide to becoming a Go developer in 2022
References: https://roadmap.sh/golang

Step by step guide to becoming a modern backend developer in 2022
References: https://roadmap.sh/backend
Step by step guide to becoming a modern frontend developer in 2022
References: https://roadmap.sh/frontend
Step by step guide for DevOps, SRE or any other Operations Role in 2022
References: https://roadmap.sh/devops

### Linux ###
$ curl -fsSL -o get_helm.sh <https://raw.githubusercontent.com/helm/helm/master/scripts/get-helm-3>
$ chmod 700 get_helm.sh
$ ./get_helm.sh
### MacOS ###
$ brew install helm
$ wget https://github.com/roboll/helmfile/releases/download/v0.139.7/helmfile_linux_amd64
$ chmod +x helmfile_linux_amd64
$ sudo mv helmfile_linux_amd64 /usr/local/bin/helmfile
$ helm plugin install https://github.com/databus23/helm-diff
$ helm plugin install https://github.com/hypnoglow/helm-s3.git
$ helm repo add stable https://charts.helm.sh/stable
$ helm repo update
$ helm repo list
----
NAME URL
stable https://charts.helm.sh/stable
### LAB ###
AWS_REGION=ap-southeast-1 helm repo add devopscorner-lab s3://devopscorner-charts/lab
### STAGING ###
AWS_REGION=ap-southeast-1 helm repo add devopscorner-staging s3://devopscorner-charts/staging
### PRODUCTION ###
AWS_REGION=ap-southeast-1 helm repo add devopscorner s3://devopscorner-charts/prod
helm repo update
$ helm create [helmchart_name]
---
eg:
$ helm create myhelm
$ tree myhelm
myhelm
├── Chart.yaml
├── charts
├── templates
│ ├── NOTES.txt
│ ├── _helpers.tpl
│ ├── deployment.yaml
│ ├── hpa.yaml
│ ├── ingress.yaml
│ ├── service.yaml
│ ├── serviceaccount.yaml
│ └── tests
│ └── test-connection.yaml
└── values.yaml
3 directories, 10 files
.
├── template
│ ├── lab
│ │ ├── api
│ │ │ ├── Chart.yaml
│ │ │ ├── api.yaml
│ │ │ ├── templates
│ │ │ │ ├── _helpers.tpl
│ │ │ │ └── serviceaccount.yaml
│ │ │ └── values.yaml
│ │ ├── backend
│ │ │ ├── Chart.yaml
│ │ │ ├── backend.yaml
│ │ │ ├── templates
│ │ │ │ ├── _helpers.tpl
│ │ │ │ └── serviceaccount.yaml
│ │ │ └── values.yaml
│ │ ├── frontend
│ │ │ ├── Chart.yaml
│ │ │ ├── frontend.yaml
│ │ │ ├── templates
│ │ │ │ ├── _helpers.tpl
│ │ │ │ └── serviceaccount.yaml
│ │ │ └── values.yaml
│ │ └── svcrole
│ │ ├── Chart.yaml
│ │ ├── templates
│ │ │ ├── _helpers.tpl
│ │ │ ├── clusterrole.yaml
│ │ │ ├── rolebinding.yaml
│ │ │ └── serviceaccount.yaml
│ │ └── values.yaml
... ... ...
│ ├── [environment]
│ │ ├── api
│ │ │ └── values.yaml
│ │ ├── backend
│ │ │ └── values.yaml
│ │ ├── frontend
│ │ │ └── values.yaml
│ │ └── svcrole
│ │ └── values.yaml
└── test
├── lab
│ ├── helmfile.yaml
│ └── values
│ ├── api
│ │ └── api.yaml
│ ├── backend
│ │ └── backend.yaml
│ ├── frontend
│ │ └── frontend.yaml
│ └── svcrole
│ ├── account.yaml
│ ├── api.yaml
│ ├── backend.yaml
│ └── frontend.yaml
└── staging
├── helmfile.yaml
└── values
├── api
│ └── api.yaml
├── backend
│ └── backend.yaml
├── frontend
│ └── frontend.yaml
└── svcrole
├── account.yaml
├── api.yaml
├── backend.yaml
└── frontend.yaml
_infra/
dev/
helmfile.yaml
values/
api/values.yaml
backend/values.yaml
svcrole/values.yaml
frontend/values.yaml
helm template ./api -f values/api/values.yaml
helm template ./backend -f values/backend/values.yaml
helm template ./svcrole -f values/svcrole/values.yaml
helm template ./frontend -f values/frontend/values.yaml
helm package api
helm package backend
helm package svcrole
helm package frontend
### LAB ###
helm s3 push api-[version].tgz devopscorner-lab --force
helm s3 push backend-[version].tgz devopscorner-lab --force
helm s3 push frontend-[version].tgz devopscorner-lab --force
helm s3 push svcrole-[version].tgz devopscorner-lab --force
---
### STAGING ###
helm s3 push api-[version].tgz devopscorner-staging --force
helm s3 push backend-[version].tgz devopscorner-staging --force
helm s3 push frontend-[version].tgz devopscorner-staging --force
helm s3 push svcrole-[version].tgz devopscorner-staging --force
---
### PRODUCTION ###
helm s3 push api-[version].tgz devopscorner --force
helm s3 push backend-[version].tgz devopscorner --force
helm s3 push frontend-[version].tgz devopscorner --force
helm s3 push svcrole-[version].tgz devopscorner --force
$ vi api/Chart.yaml
# This is the chart version. This version number should be incremented each time you make changes
# to the chart and its templates, including the app version.
# Versions are expected to follow Semantic Versioning (https://semver.org/)
version: "1.1.0-rc"
helmfile.yaml
---
repositories:
- name: devopscorner-lab
url: s3://devopscorner-charts/lab
templates:
default: &default
namespace: devopscorner
version: "1.0.0-rc"
releases:
- name: devopscorner-api
chart: devopscorner-lab/api
values:
- ./values/api/values.yaml
<<: *default
- name: devopscorner-backend
chart: devopscorner-lab/backend
values:
- ./values/backend/values.yaml
<<: *default
- name: devopscorner-frontend
chart: devopscorner-lab/frontend
values:
- ./values/frontend/values.yaml
<<: *default
- name: devopscorner-svcaccount
chart: devopscorner-lab/svcrole
values:
- ./values/svcrole/account.yaml
<<: *default
eg:
----
/var/log/[microservice-name]/[microservice-name]-error.log # error only
/var/log/[microservice-name]/[microservice-name].log # info, warning & debug
eg: INFO
---
{
"datetime": "2020-10-10 20:01:59TZ+0700"
"severity": "info",
"message": "yes, this is info"
}
eg: WARNING
---
{
"datetime": "2020-10-10 20:01:59TZ+0700"
"severity": "warning",
"message": "this is warning"
}
eg: ERROR
---
{
"datetime": "2020-10-10 20:01:59TZ+0700"
"severity": "error",
"code": 404
"message": "not found"
}
eg: DEBUG (optional)
---
{
"datetime": "2020-10-10 20:01:59TZ+0700"
"severity": "debug",
"code": 100
"message": "describe debug information (criteria by number) "
}
# /etc/logrotate.d/[microservice-name]
---
/var/log/[microservice-name]/[microservice-name].log {
rotate 12
weekly
missingok
notifempty
compress
delaycompress
size 50M
notifempty
sharedscripts
postrotate
/usr/bin/killall -HUP [microservice-name]
endscript
}
/var/log/[microservice-name]/[microservice-name]-error.log {
rotate 12
weekly
missingok
notifempty
compress
delaycompress
size 50M
notifempty
sharedscripts
postrotate
/usr/bin/killall -HUP [microservice-name]
endscript
}
# log4j.properties
---
log4j.rootLogger=INFO, fileLogger
log4j.appender.fileLogger=org.apache.log4j.RollingFileAppender
log4j.appender.fileLogger.layout=org.apache.log4j.PatternLayout
log4j.appender.fileLogger.layout.ConversionPattern=%d [%t] %-5p (%F:%L) - %m%n
log4j.appender.fileLogger.File=example.log
log4j.appender.fileLogger.MaxFileSize=50MB
log4j.appender.fileLogger.MaxBackupIndex=12
/etc/cron.d/[microservice-name]
/etc/systemd/system/[microservice-name].service
/etc/systemd/system/[microservice-name].timer
https://github.com/sirupsen/logrus
from datetime import datetime
import logging
import time
import json
def main():
print("--- Staring Log Exporter Agent ---")
logging.basicConfig(level=logging.INFO, filename="/var/log/[microservice-name]/[microservice-name].log", format="%(message)s")
if __name__ == '__main__':
main()
Load Testing / Stress Test is a mechanism for flooding the network with a certain requests during some period time.
To have successfully loadtest we need:
Define your technical documentation for this loadtest (estimation and after loadtesting event)
Core Image as References from sub / child container
# ubuntu-base
FROM ubuntu 20.04
# alpine-base
FROM alpine 3.15
# debian-base
FROM debian:buster
ARG BUILD_DATE
ARG BUILD_VERSION
ARG GIT_COMMIT
ARG GIT_URL
ENV VENDOR="DevOpsCornerID"
ENV AUTHOR="devopscornerid <support@devopscorner.id>"
ENV IMG_NAME="core-ubuntu"
ENV IMG_VERSION="20.04"
ENV IMG_DESC="core-ubuntu image"
ENV IMG_ARCH="amd64/x86_64"
## Simple Description ##
LABEL maintainer="$AUTHOR" \
architecture="$IMG_ARCH" \
ubuntu-version="$IMG_VERSION" \
org.label-schema.build-date="$BUILD_DATE" \
org.label-schema.name="$IMG_NAME" \
org.label-schema.description="$IMG_DESC" \
org.label-schema.vcs-ref="$GIT_COMMIT" \
org.label-schema.vcs-url="$GIT_URL" \
org.label-schema.vendor="$VENDOR" \
org.label-schema.version="$BUILD_VERSION" \
org.label-schema.schema-version="$IMG_VERSION" \
## Additional Detail Description ##
org.opencontainers.image.authors="$AUTHOR" \
org.opencontainers.image.description="$IMG_DESC" \
org.opencontainers.image.vendor="$VENDOR" \
org.opencontainers.image.version="$IMG_VERSION" \
org.opencontainers.image.revision="$GIT_COMMIT" \
org.opencontainers.image.created="$BUILD_DATE" \
fr.hbis.docker.base.build-date="$BUILD_DATE" \
fr.hbis.docker.base.name="$IMG_NAME" \
fr.hbis.docker.base.vendor="$VENDOR" \
fr.hbis.docker.base.version="$BUILD_VERSION"
-----
eg (detail):
LABEL maintainer="$AUTHOR" \
architecture="$IMG_ARCH" \
ubuntu-version="$IMG_VERSION" \
org.label-schema.build-date="$BUILD_DATE" \
org.label-schema.name="$IMG_NAME" \
org.label-schema.description="$IMG_DESC" \
org.label-schema.vcs-ref="$GIT_COMMIT" \
org.label-schema.vcs-url="$GIT_URL" \
org.label-schema.vendor="$VENDOR" \
org.label-schema.version="$BUILD_VERSION" \
org.label-schema.schema-version="$IMG_VERSION" \
org.opencontainers.image.authors="$AUTHOR" \
org.opencontainers.image.description="$IMG_DESC" \
org.opencontainers.image.vendor="$VENDOR" \
org.opencontainers.image.version="$IMG_VERSION" \
org.opencontainers.image.revision="$GIT_COMMIT" \
org.opencontainers.image.created="$BUILD_DATE" \
fr.hbis.docker.base.build-date="$BUILD_DATE" \
fr.hbis.docker.base.name="$IMG_NAME" \
fr.hbis.docker.base.vendor="$VENDOR" \
fr.hbis.docker.base.version="$BUILD_VERSION"
RUN apt -o APT::Sandbox::User=root update; sync
RUN apt-get update; sync
RUN apt-get install -y [packages]
RUN apk add --no-cache --update [packages]
RUN apt-get remove [packages]; sync
RUN apt-get clean; sync
RUN rm -rf /var/cache/apk/*
Core Image or Parent
FROM ubuntu-core:latest
FROM alpine-core:latest
FROM debian-core:latest
### Builder ###
FROM golang:1.17-alpine3.15 as builder
WORKDIR /go/src/app
ENV GIN_MODE=release
ENV GOPATH=/go
RUN apk add --no-cache \
build-base \
git \
curl \
make \
bash
RUN git clone https://github.com/zeroc0d3/go-bookstore.git /go/src/app
RUN GOOS=linux GOARCH=amd64 CGO_ENABLED=0 \
cd /go/src/app && \
go build -mod=readonly -ldflags="-s -w" -o goapp
### Binary ###
FROM golang:1.17-alpine3.15
ENV GIN_MODE=release
COPY --from=builder /go/src/app/goapp /usr/local/bin/goapp
ENTRYPOINT ["/usr/local/bin/goapp"]
EXPOSE 8080
| COMMAND | DESCRIPTION |
composer create-project laravel/laravel ProjectName --prefer-dist |
Create new Laravel project |
composer require laravelcollective/html |
Laravel Forms & HTML components (additional steps) |
|
Easy flash messages for Laravel App by JeffreyWay (GitHub) |
composer require intervention/image |
Import image handling and manipulation library for Laravel (additional steps) |
composer update |
Update composer file |
composer dump-autoload |
Regenerates the list of all classes |
| COMMAND | DESCRIPTION |
php artisan make:controller nameController |
Make new Controller class |
php artisan make:controller nameController --resource |
Make new Controller class with RESTful Resource |
php artisan make:model ModelName |
Make new Model class |
php artisan make:request nameRequest |
Make new Request class |
php artisan make:middleware nameMiddleware |
Make new Middleware class |
php artisan make:auth |
Install registration and login views and routes for all authentication end-points. |
php artisan route:list |
List all routes |
php artisan migrate |
Make migration |
php artisan migrate:rollback |
Rollback the last database migration |
php artisan make:migration create_table_name --create="table_name" |
Create table |
php artisan make:migration add_column_name --table="table_name" |
Add column to the table |
php artisan app:name ApplicationName |
Change application name |
php artisan down |
Put the application into maintenance mode |
php artisan up |
Bring the application out of maintenance mode |
php artisan dump-autoload |
Regenerate framework autoload files |